REFERENCIAS HISTORICAS
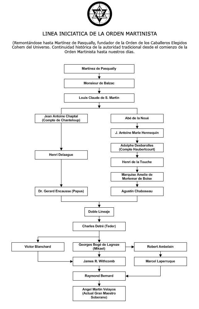
La Orden Martinista deriva de la Orden de los Caballeros Elegidos Cohem del Universo (hoy desaparecida) fundada por el español Martínez de Pasqually; quien recibió de su familia una transmisión Iniciática proveniente de las antiguas escuelas Cabalísticas que florecieron en España en la época de la Reconquista.
Martínez de Pasqually viajó por Oriente y por toda Europa, recibiendo enseñanza esotérica de las fuentes más puras del conocimiento que había en su época. Él fue Masón y Rosacruz, y se le consideró como el más grande taumaturgo de su época. Instauró en Francia, a mediados del siglo XVIII, su Orden de los Caballeros Elegidos Cohem del Universo (o de los Sacerdotes Elegidos) y tuvo como discípulos a las personalidades más selectas de la época. Destacaron entre ellos el Príncipe Golitzin, Willermoz, Cazotte y, sobre todo, su discípulo predilecto Louis Claude de Saint Martín.
Cuando Martinez de Pasqually se retiró a la Isla de Santo Domingo, falleciendo en Haití, en la ciudad de Puerto Príncipe, se encargaron del mantenimiento de la Orden sus discípulos Willermoz y Saint Martín. Poco a poco se fueron creando los círculos de los amigos del Filósofo Desconocido (Louis Claude de Saint Martín), quien instituyó su rito Martinista.
Después de la muerte de Louis Claude de Saint Martín, acaecida en 1.803, los círculos martinistas fueron desapareciendo paulatinamente hasta que el insigne Papus (Dr. Gerard Encause), nacido en la Coruña, hijo de padre francés y madre española, revivió la Orden en 1.887. Siendo presidente del primer Consejo Soberano de la Orden hasta su muerte durante la Primera Guerra Mundial. En el periodo entre guerras la Orden Martinista se manifestó a través de diversas ramas más o menos conectadas entre si, las cuales establecieron delegaciones en toda Europa. Durante la Segunda Guerra Mundial la Orden Martinista fue prácticamente desmantelada ya que su amor a la LIBERTAD la hacía odiosa ante los ojos de la dictadura nazi.
Después de esa época se han hecho esfuerzos para revivirla por parte de varios iniciados, con más o menos éxito, en varios países.

El 25 de Diciembre de 1.987, un Grupo de Martinistas Españoles, Superiores Desconocidos, Libre Iniciadores, que habían sido iniciados por un Martinista francés, el Gran Maestro Raymond Bernard, entroncado en la línea más pura del Martinismo, firmaron el Manifiesto Fundacional y Primera Carta Patente del Gran Consejo de la Orden Martinista (para España y paises de lengua española). Con lo que la tradición Martinista regresaba, en su más genuina cadena, a la fuente de la misma ya que español era el precursor (Martinez de Pasqually) y nacido en España su moderno codificador (Papus).
Desde ese entonces, la Orden Martinista funciona como Organización Independiente, con su Gran Consejo debidamente constituido, difundiendo las enseñanzas de Louis Claude de Saint Martín, el Filósofo Desconocido, Nuestro Venerable Maestro.